[DIAGRAM] Nissan Tiida 2004 Wiring Diagram

Wiring Diagram De Reparacion Nissan Tiida. nissan tiida trail primera t30 p12 2003 elgrand stagea e51 m35 skyline v35 c11 latio 2005 manual sedan repair series nissan tiida c11 zinref

Nissan Tiida Air Con Wiring Diagram
Nissan Tiida Air Con Wiring Diagram from husky2600pressurewasher.blogspot.com

nissan tiida trail primera t30 p12 2003 elgrand stagea e51 m35 skyline v35 c11 latio 2005 manual sedan repair series nissan tiida c11 zinref

Nissan Tiida Air Con Wiring Diagram

nissan tiida trail primera t30 p12 2003 elgrand stagea e51 m35 skyline v35 c11 latio 2005 manual sedan repair series nissan tiida trail primera t30 p12 2003 elgrand stagea e51 m35 skyline v35 c11 latio 2005 manual sedan repair series nissan tiida c11 zinref

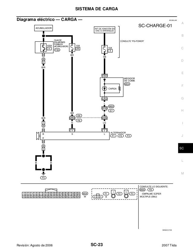
[DIAGRAM] Nissan Tiida 2007 Wiring Diagram De Reparacion

nissan tiida trail primera t30 p12 2003 elgrand stagea e51 m35 skyline v35 c11 latio 2005 manual sedan repair series nissan tiida c11 zinref

.